Номер 1159 - ГДЗ Алгебра 7 класс. Мерзляк, Полонский. Учебник. Страница 228

Вернуться к содержанию учебника

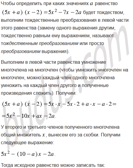
Страница 228

1156 1157 1158 1159 1160 1161 1162

Вопрос

Какое число можно подставить вместо , чтобы равенство было тождеством?

Подсказка

Вспомните:

  1. Что называют тождеством.
  2. Что называют многочленом.
  3. Умножение многочлена на многочлен.
  4. Умножение одночлена на одночлен.
  5. Степень с натуральным показателем.
  6. Свойства степени с натуральным показателем.
  7. Подобные слагаемые.
  8. Свойства уравнений.
  9. Сложение и вычитание рациональных чисел.
  10. Противоположные числа.
  11. Вынесение общего множителя за скобки.

Ответ


Вернуться к содержанию учебника